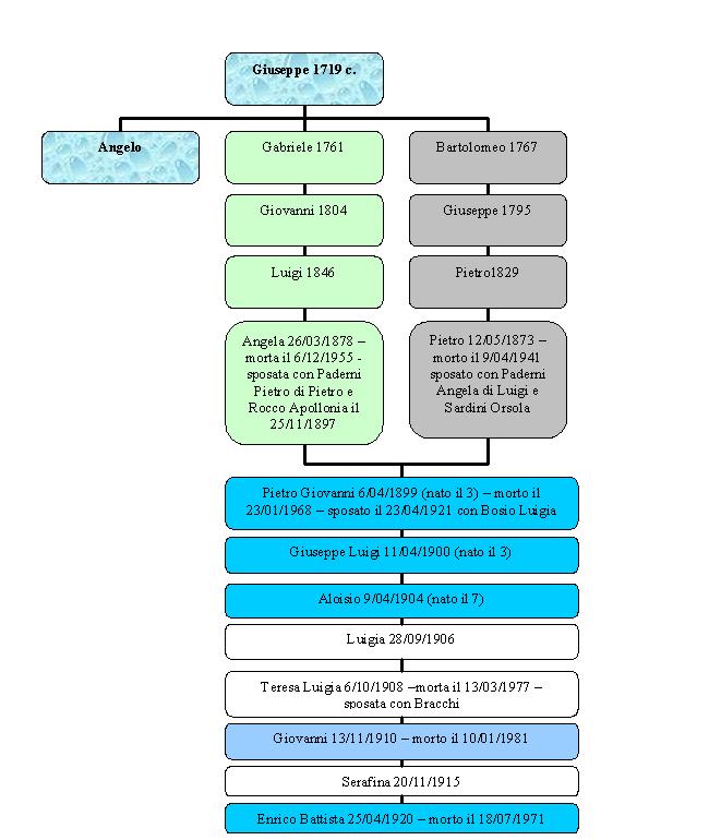
Il ramo di Giuseppe - 1719